欢迎来到黑龙江工业学院!
我是学生
我是单位
我是管理员
主页
工作动态
通知公告
政策文件
大学生征兵
常用下载
联系我们
我的位置:
首页
通知公告
详情
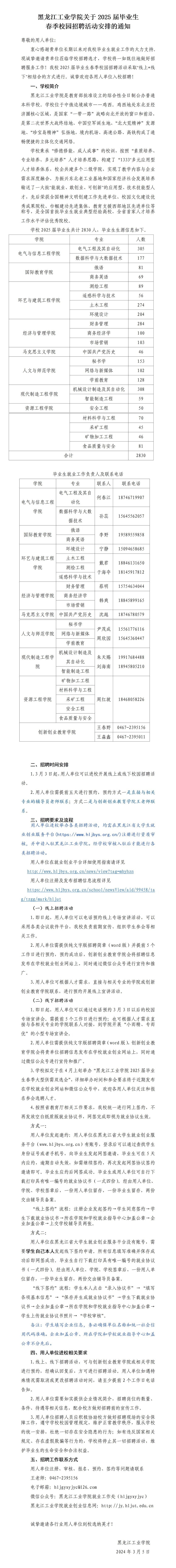
黑龙江工业学院关于2025届毕业生春季校园招聘活动安排的通知
2025-03-05 08:06
来源:黑龙江工业学院
点击次数:122