智时代·赢未来
潍柴集团2026届全球校园招聘简章
企业简介
潍柴创建于1946年,是中国领先、在全球具有重要影响力的工业装备跨国集团。拥有潍柴动力、陕汽重卡、潍柴雷沃智慧农业、法士特变速器、汉德车桥、火炬火花塞以及意大利法拉帝、德国凯傲、德国液压传动、美国德马泰克、美国PSI、法国博杜安、加拿大巴拉德等国内外知名品牌,海内外上市公司7家、股票10支。全球员工10万人,年营业总收入超过3000亿元。
主营业务涵盖动力系统、商用车、农业装备、工程机械、智慧物流、海洋交通装备等六大业务板块,分子公司遍及欧洲、北美、亚洲等地区,产品远销150多个国家和地区。重型发动机、重型变速器销量全球第一,工业叉车、豪华游艇全球领先,农业装备销量中国第一,重型卡车中国领先。拥有内燃机与动力系统全国重点实验室、国家燃料电池技术创新中心、国家商用汽车动力系统总成工程技术研究中心、国家级工业设计中心、国家内燃机产品质量检验检测中心、国家内燃机产业计量测试中心、国家认定企业技术中心等国家创新平台,在全球多地设立十大前沿创新中心,建立了全球协同研发体系。先后荣获国家级科技奖励9项,其中国家科技进步一等奖1项(2018年度)。
获得国家引才引智示范基地称号,始终坚持人力资源是第一资源,人才工程是潍柴的第一工程,面向海外、社会和高等院校招贤纳士。
更多招聘咨讯获取方式


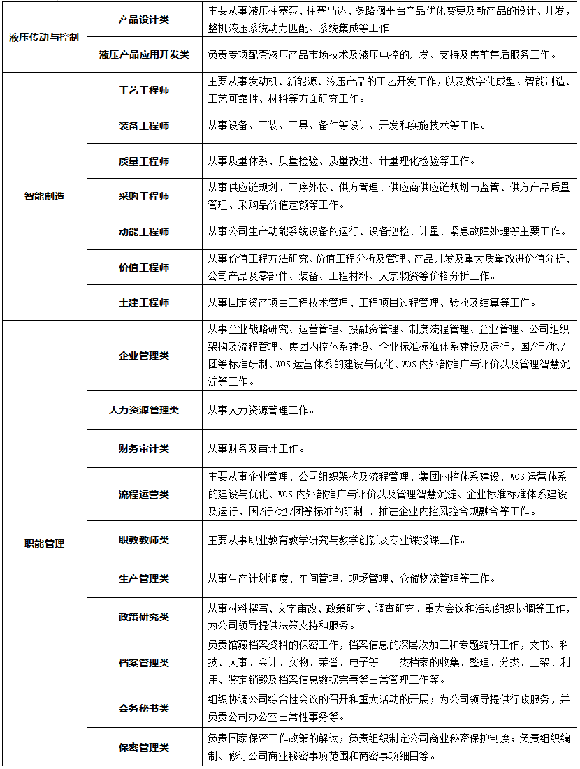
招聘岗位及工作职责




薪酬福利
薪酬:行业内具有竞争力的薪酬
保险:六险两金
住房:本硕1年免费周转公寓+18个月租房补贴+购房激励(本科8万元、硕士10万元);博士2年周转套房+税后10万元安家费+税后50万元购房激励。
政府补贴:
生活补助:分五年发放(双一流),本科6万元、硕士12万元、博士36万元,博士后省级5万元/年,最长补助3年;市级6万元/年,最长补助2年;
政府购房补助:本科8万元,硕士12万元,博士30万元,博士后出站留鲁15万元/出站留潍20万元(税前,二者享其一)
注:政府补贴均为现行政策,具体政府补贴以政府最新发布为准,异地子公司以当地政府补贴为准。
招聘流程

潍柴控股集团有限公司
2025年9月


