欢迎来到黑龙江农垦职业学院就业一体化平台!
我是学生
我是单位
我是管理员
主页
工作动态
通知公告
政策文件
大学生征兵
常用下载
关于我们
首页
招聘公告
详情
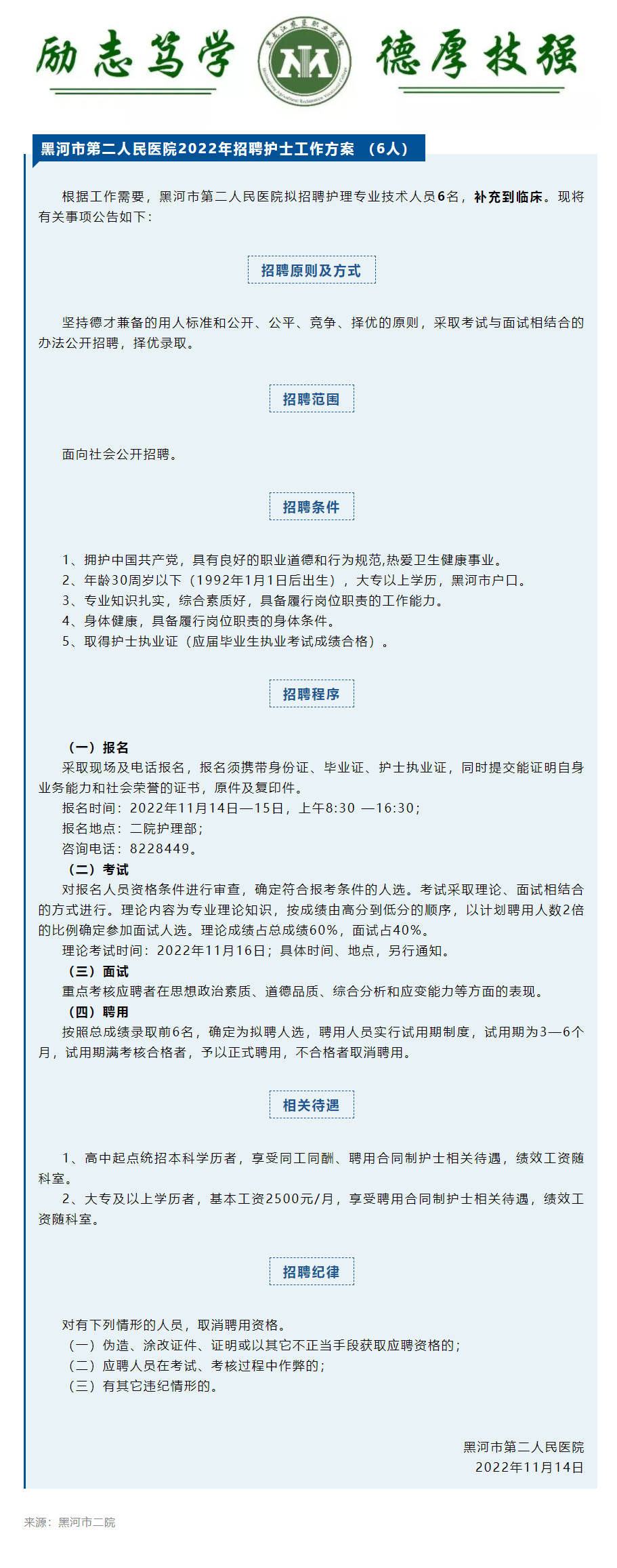
黑河市第二人民医院2022年招聘护士公告
单位性质:未知
单位行业:未知
单位规模:--请选择--
工作城市:黑龙江省
发布日期:2022-11-14 15:16
浏览次数:882
公告详情